登录 注册 退出
当前位置:首页 > 家电清洗创业规划书TAG标签
家电清洗员工培训登门服务流程
2024-09-18
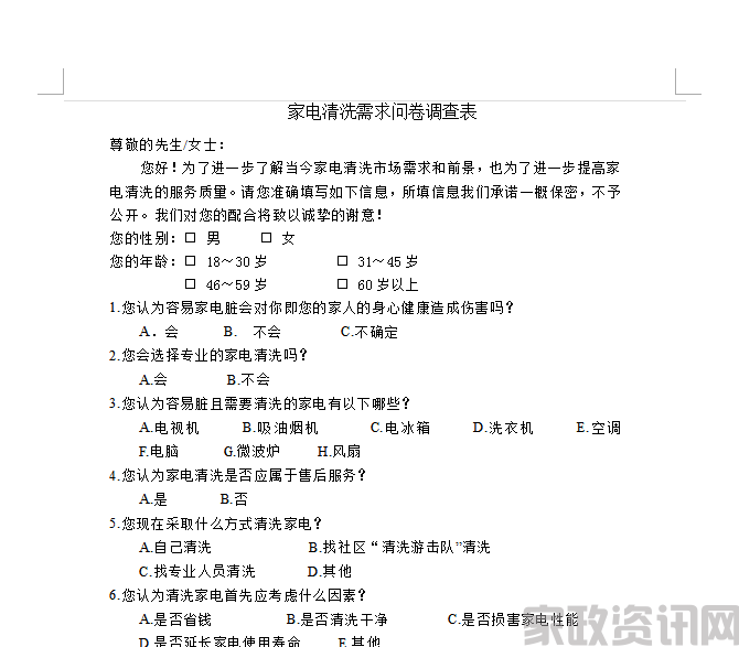
家电清洗市场需求调查表
家电清洗市场操作方案
家电清洗加盟商市场营销培训课程
家电清洗标准化服务流程
瓷砖类清洗培训大纲
2024-09-14
沙发清洗培训大纲
地板清洗教程培训大纲
中央空调清洗服务流程培训大纲
2024-09-12
油烟机清洗服务流程培训大纲
《国家政策加码:全面扶持家政服务业高质量发展》
家政公司 住家保姆聘用协议P3(1)
洁之家家政服务公司 创业计划书
4《国家政策加码:全面扶持家政服务业高质量发展》
5《跨界融合新篇章:家政服务行业的未来趋势与战略布局》
6“家政创业资讯网”与“职业教育网人才培养认证指导中心”颁发家政相关证书
官方微信官方微博百家号
网站简介 | 创始人愿景 | 联系我们 | 法律声明 | 增长黑豹科技 | 家政培训网
Copyright © 2014-2034 家政创业资讯网.版权所有 @ 技术开发:增长黑豹研究院支持